
本次建筑电气品牌竞争力评价研究在往届评价研究成果的基础上,进一步瞄准电气设备创新发展方向,聚焦产品应用的融通创新与示范引领。一方面,在“行业影响力”这一重要维度上,增加了“建筑单位专家推荐率”这一指标,注重构建专业性强、覆盖全产业单位的专家评委会,健全评审体系。另一方面,在“技术服务力、技术创新力、品牌影响力”三个维度上,分别整合“创新水平、创新成果、行业引领”三个指标,注重引领全产业创新体系的生态建设与发展。

品牌竞争力研究数据来源:
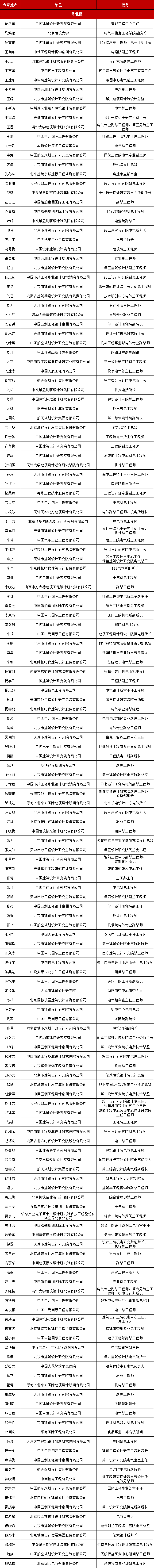
企业填报数据,市场研究机构公开渠道数据,建设、设计、施工、技术产品、行业主管部门等单位人员以及相关专业的评审专家评价数据。
品牌竞争力榜单入围标准:
第12届建筑电气品牌竞争力综合评价值的测算,严格遵照公正、客观、权威的原则。本次因各产品类别多样,且所属参评品牌的数量不一,故不再单一限定各产品类别入围品牌数量,而是视竞争力综合评价情况,限定各产品类别下参评品牌的综合评价值不低于60的品牌方可入围本届榜单。








(点击图片查看会议详情)
根据《中国建筑节能协会电气分会工作条例》,电气分会定于2023年12月14-15日在苏州召开中国建筑节能协会电气分会2023年会,共议新产品、新技术对建筑电气行业的影响,推动电气节能产品产业升级,引领行业涵盖企业的发展方向,探讨电气行业热点、难点问题。会议同期发布“2023建筑电气品牌竞争力十强”、“2023建筑电气优秀科技创新产品”、“2023年度建筑电气卓越企业管理人物、技术创新先锋人物、设计院渠道优秀工作者”。建筑电气行业双高专家、清华大学建筑设计研究院有限公司电气总工程师中国建筑节能协会电气分会副主任、建筑电气行业双高专家、中南建筑设计院股份有限公司电气总工程师演讲题目:《了解中外设计文件编制深度差异,提高电气专业设计水平》中国建筑节能协会电气分会副主任、建筑电气行业双高专家、中信建筑设计研究总院有限公司总院总工程师演讲题目:《太阳能热水系统转为光伏发电系统节能减碳研究与应用》建筑电气行业双高专家、启迪设计集团股份有限公司电气总工程师演讲题目:《规范与设计创新——学习<建筑防火通用规范>GB 55037想到的》
建筑电气行业双高专家、中衡设计集团股份有限公司电气总工程师演讲题目:《理想与现实间的平衡——科研实验建筑供电的思考》建筑电气行业双高专家、温州大学电气数字化设计技术国家地方联合工程研究中心主任东南大学建筑设计研究院有限公司电气与智能化专业总工程师建筑电气行业双高专家、南京长江都市建筑设计股份有限公司副总工程师建筑电气行业双高专家、湖南省建筑设计院集团股份有限公司副总工程师演讲题目:《云边网端、万物互连—打造“AI时代”高速、安全的物理连接》百通赫思曼通讯科技(上海)有限公司亚太区综合布线和音视频产品经理演讲题目:《Belden 高速和环保的数据中心基础架构》